汇聚创新资源,激发创新动能。为赋能学校高质量发展,加强师资队伍建设,根据广州市m88 app有关规定,m88 app 广州交通大学(筹)面向国内外引进与招聘100名博士,现将有关事项公告如下:
一、学校简介
凭海而立,因海而兴,向海图强。m88 app创办于1964年,是广州市人民政府管理的公办普通本科院校,是华南地区唯一一所独立建制并被国际海事组织认可的海事本科院校,被誉为“航海家的摇篮”,是广东省硕士学位授予立项建设单位。2018年广东省委明确以m88 app为基础筹建广州交通大学。学校秉承“勤学、善思、厚德、求新”的校训精神,以建设高水平应用型大学和筹建广州交通大学为“双引擎”,向“具有航海特色的应用型高水平大学”奋勇前进。
突出航海特色,融入交通行业。如今的m88 app已经发展为一所以工见长,经、管、法等多学科协调发展的大学,拥有船舶与海洋工程、交通运输工程、信息与通信工程3个省级重点学科,航海技术、轮机工程、船舶与海洋工程、交通运输、港口航道与海岸工程5个省级一流专业建设点以及7个省级特色专业。学校坚持“突出海洋特色的大交通”的学科布局,大力发展与现代交通产业需求相契合的特色学科、交叉学科和新工科,全力向海挺进、向陆拓展、向空探索,实现“海、陆、空”协同发展,致力将航海、交通等学科建设成为国内乃至国际上有特色、有影响的一流学科。
二、招聘岗位
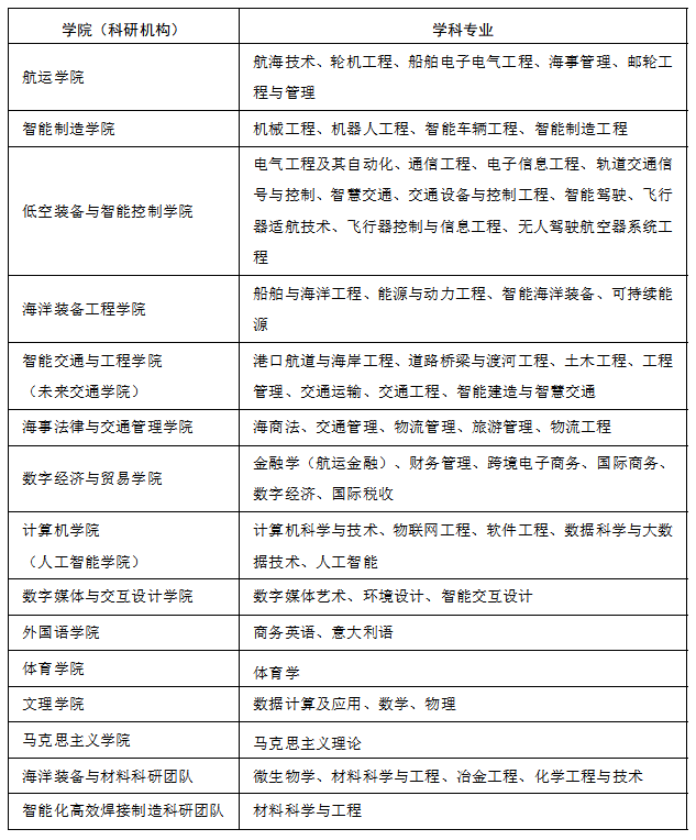
此次引进100名博士,均为专业技术岗位。入校后首次聘任按专技十级执行。岗位需求表见附件1。
附表 各学院(科研机构)招聘学科专业一览表

三、招聘对象
招聘对象详见附件1,招聘人员类型,有关说明如下:
(一)2024年毕业生是指2024年1月1日至2024年12月31日期间取得毕业证书的毕业生(含持国(境)外学位证书人员);
(二)非2024年毕业的往届生是指2023年12月31日前取得毕业证书的非在读人员(含持国(境)外学位证书人员);
(三)不限是指以上两类人员均可。
四、招聘条件
(一)基本条件
1.具有中华人民共和国国籍;
2.遵守中华人民共和国宪法和法律;
3.具有良好的品行和职业道德;
4.具有岗位所需的资格条件及技能要求;
5.具有正常履行职责的身体条件和符合岗位要求的工作能力;
6.非广州市常住户籍人员应符合广州市人民政府办公厅《关于印发广州市引进人才入户管理办法的通知》(穗府办规〔2020〕10号)规定的广州市户口迁入条件;
7.法律法规规定的其他条件。
(二)资格条件
1.年龄条件:不满35周岁(1989年7月1日之后出生),近五年主持1项省基金或国家基金科研项目可放宽至不满38周岁(1986年7月1日之后出生)。
2.学历学位要求和专业要求:具有博士研究生学历学位的往届生和2024年博士应届毕业生均可报名,专业要求详见附件1。国内毕业生是否取得有效学历,以学历证书为准,报考人员的专业名称须以学历证书专业为准且与报名岗位要求的专业名称或其所包含的下级学科专业名称一致(专业及代码参照《广东省考试录用公务员报考专业参考目录(2024版》);2024年应届毕业生的专业认定以就业推荐表上专业为准。持境外学历学位证书人员报考,须出具由教育部留学服务中心出具的境外学历、学位认证函等相关材料。
3.符合《粤港澳大湾区(内地)事业单位公开招聘港澳居民管理办法(试行)》和本公告规定的港澳居民可报考相关岗位。欢迎具有前沿科技交叉学科海外背景优秀人才报名。
(三)下列人员不得报考
1.因犯罪受过刑事处罚的;
2.受行政开除处分未满五年,或受其他处分正在处分期内的;
3.近两年内在各级机关事业单位招录(聘)考试、体检或考察中存在违纪行为的;
4.因涉嫌违法违纪正在接受审计、纪律审查,或者涉嫌犯罪,司法程序尚未终结的;
5.聘用后即构成回避关系的;
6.被依法依规列为失信联合惩戒对象的人员;
7.法律法规和规章规定不宜聘用为事业单位工作人员的其他情形。
本条所规定的处分期限的计算截止日期为公开招聘报名截止日。
五、报名
(一)报名时间
第一批次:2024年7月5日起到2024年8月4日止。
第二批次:2024年9月1日起到2024年9月30日止。
招满为止
(二)报名方式
采用网上报名方式,不接受其他方式报名。符合招聘条件的应聘人员在报名时间内登录全国事业单位招聘网(网址:http://www.qgsydw.com)进行报名。
(三)资格初审
依据应聘人员在招聘系统中上传招聘岗位所需必要条件的“相关材料”进行资格审查,提供材料信息不实、不全或不符合招聘条件的,视为资格初审不合格。初审结果将通过招聘系统对应聘人员进行反馈。
(四)报名注意事项
1.报考人员应仔细阅读招聘公告,清楚具体岗位资格条件,确认符合条件后再报名。
2.按照系统提示填写个人信息并上传“相关材料”,特别是“附件上传”环节,须按《m88 app 广州交通大学(筹)2024年人才引进与招聘资格初审材料一览表》(附件2)要求将招聘岗位所需必要条件的相关材料上传至系统。报考人员在报名系统中填报信息及提交的材料均将留存,用于资格审核、聘用考察、公示以及聘后试用等环节,请认真、慎重、完整填写。
3.报考人员须使用第二代身份证或港澳居民来往内地通行证报名,报名与考核评价时使用的身份证件须一致。
4.报考人员须诚信报名、诚信考试。凡提供虚假报考申请材料的,一经查实,即取消报考资格。对伪造、变造有关证件、材料、信息,骗取考核评价资格的,以及恶意报名、攻击报名系统的,将按有关规定予以处理。
六、资格复核
通过资格初审的应聘人员进入资格复核,资格复核另行通知,请各位考生保持手机通畅,报名时请认真核对并提供正确的联系方式和邮箱地址。
七、考核评价
(一)考生是否进入考核评价环节,可通过广州市人力资源和社会保障局官方网站事业单位招聘栏目(http://rsj.gz.gov.cn/ywzt/rszdgg/sydwgkzp/index.html)及m88 appm88 app网站(http://www.gzmtu.edu.cn/index/tzgg.htm)查看。
(二)考核评价方式:通过专业(技能)水平测试、水平评价、面试、面谈、答辩或成果展示等方式对应聘人员进行考核评价,具体方式以实际参加考核时通知为准。
(三)考核评价时间、地点另行通知。
(四)参加考核评价比例:不设考核比例限制,按实际报名人员灵活确定考核批次。
(五)成绩:考核评价成绩即为考核综合成绩,总分100分,计算到小数点后2位数,超过80分者方可录用。
八、体检考察
(一)体检
对达到80分及以上者,根据考核评价综合成绩高低顺序,按不超过招聘岗位数确定体检名单。体检按照《广东省事业单位公开招聘人员体检实施细则(试行)》(粤人社发〔2010〕382号)执行,教师岗位适用《广东省教师资格申请人员体格检查标准》,体检合格方能录用。体检不合格的或在一个月内不能得出体检合格结论的,不予录用,但因怀孕等法定情况不能按时体检的,可以按规定申请延期体检。
(二)考察
考察按照《广东省事业单位公开招聘人员考察工作实施细则(试行)》(粤人社发〔2010〕276号)执行。由我单位成立考察组对体检合格的应聘人员进行考察。考察不合格的,不予聘用。
九、公示与聘用
经考核评价、体检、考察合格后确定拟聘用人员,拟聘名单在广州市人力资源和社会保障局官方网站(http://rsj.gz.gov.cn/ywzt/rszdgg/sydwgkzp/index.html)事业单位招聘栏目及m88 appm88 app网站公示,公示时间为7个工作日。对拟聘人员有异议的,学校将组织复查,根据复查结果决定是否录用。公示期满无异议的,按规定办理聘用手续。
十、递补
因下列情形导致拟聘岗位出现空缺的,学校可按照综合成绩由高到低的排序递补本岗位其他符合要求的人员,是否递补可由学校根据情况进行决定:
(一)应聘人员体检不合格的;
(二)考察人选未被确定为拟聘用人员的;
(三)拟聘用人员公示结果导致不能聘用的;
(四)拟聘用人员放弃聘用的。
十一、人才待遇
(一)编制:符合入编条件的纳入广州市事业单位编制管理。
(二)薪酬待遇:学校提供35-45万元年薪,考核任务按学校相关规定执行。
(三)科研启动费:学校配备10-25万元科研启动费,具体按学校相关规定执行。
(四)安家费:符合学校相关规定可享受30-60万元安家费。
(五)入职后可依据广州市高层次人才服务保障方案(穗组字〔2017〕98号)申报认定广州市高层次人才(含杰出专家、优秀专家、青年后备人才)并享受相应的待遇。学校协助引进人才入户广州,积极协调相关资源,协助其科研成果转化和子女入学。
(六)协助申请广州市人才公寓。
十二、注意事项
(一)报名前需认真阅读本公告,符合岗位要求的所有资格条件方可报考。凡不按规定条件报名的,一经发现,即取消报考资格。
(二)考生参加考核评价、体检时,必须携带本人身份证或港澳居民来往内地通行证;未携带本人身份证或港澳居民来往内地通行证者,不得参加。
(三)报考者应诚信报考,如实填报信息、提供有关证明材料。资格审核贯穿本批次招聘全过程,在各环节中发现报考者弄虚作假或不符合报考资格条件的,取消报考资格或聘用资格。已签订聘用协议的,招聘单位据此解除该协议,构成犯罪的,依法追究刑事责任。
十三、咨询电话、监督电话
(一)咨询电话:020-31801689(联系人:龚老师)
020-31801789(联系人:张老师)
(二)监督电话:020-32082358(联系人:梁老师)
咨询时间:工作日 8:30-11:50 14:30-16:30
(三)网上报名技术支持电话:400-838-9296
附件:1.m88 app,m88 app(筹)2024年第一次引进急需人才(博士)岗位需求表
2. 广东省2024年考试录用公务员专业参考目录
3.m88 app,m88 app(筹)2024年第一次引进急需人才(博士)资格初审材
料一览表
4.m88 app,m88 app(筹)2024年人才引进与招聘报名表
m88 app,m88 app(筹)
2024年7月1日